快訊/台肥發布重訊!吳音寧婉拒擔任董事
12-02 HaiPress

吳音寧。(圖/翻攝自吳音寧臉書)
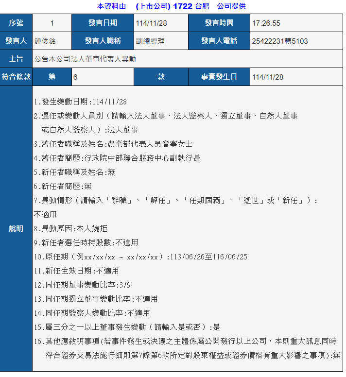
台肥今(28日)發出重訊公告法人董事異動,行政院中部聯合服務中心副執行長農業部代表人吳音寧本人婉拒,法人董事因此發生變動。

台肥發布法人董事異動公告。(圖/翻攝自重大訊息)
免責聲明:本文轉載自其它媒體,轉載目的在於傳遞更多信息,並不代表本網贊同其觀點和對其真實性負責,亦不負任何法律責任。本站所有資源全部收集於互聯網,分享目的僅供大家學習與參考,如有版權或知識產權侵犯等,請給我們留言。